OFFICE OF THE UNIVERSITY SECRETARIAT
THE SECRETARIAT
The Secretariat resides within the portfolio of the Registrar under the management of the Director Secretariat.
The Secretariat Unit is responsible for the administration of the University Committee system which enables collective decision making. The key activities of the Secretariat include providing administrative support with respect to the operations of University committees and university documentation, promoting good corporate governance within the University in the process. This work falls under the purview of the Governance and Administration programme of the University.
Our vision is to provide a quality, professional, proactive and accountable service to all our stakeholders.
Regarding our mission, we service committees and produce University documents to specification in compliance with laws, rules and regulations for good governance in the University.
Our core values are Ubuntu/Unhu, Hard Work, Teamwork, Respect, Honesty, Integrity Inclusivity & Diversity, Gender Equality and Equity, Accountability and Responsiveness
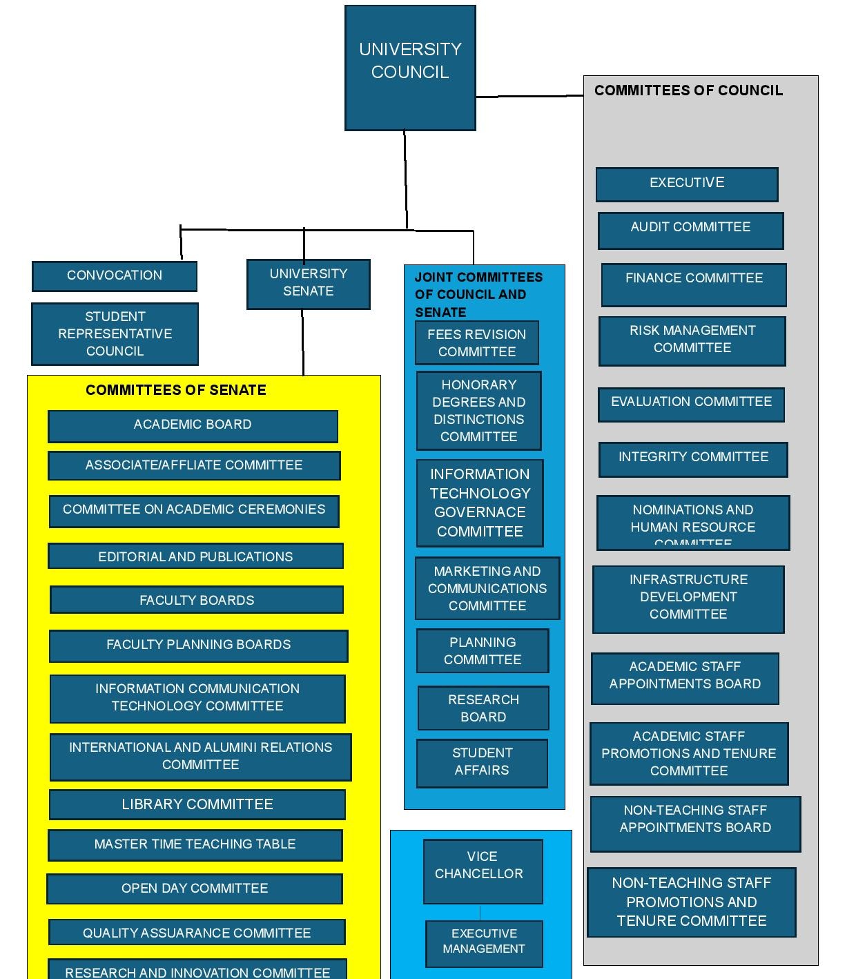
UNIVERSITY GOVERNANCE STRUCTURE
The Committee System constitutes the governance structure of the University. The key components of the governance structure are:
- Council
- Council Committees
- Joint Committees of Council and Senate
- Senate and Committees of Senate
MIDLANDS STATE UNIVERSITY GOVERNANCE STRUCTURE

STAFF
- Director Secretariat
- Dr. D. Nemaramba
- Assistant Registrar
- Mrs. A. Sakala
- Administrative Assistants
- Mrs. M. Muzongondi
- Ms. M. Chivhungwa
- Senior Secretary
- Ms. C Mpande
